![]()
<配资门户>贷款炒股风险警示!多家银行紧急公告:严禁信贷资金入市,违规将立即收回贷款配资门户>
贷款的人突然变多!有大行个贷系统“忙到卡住”,多家银行提示:严禁贷款炒股,否则立即收回
![]()
每日经济新闻每日经济新闻官方账号10月10日00:09
关注
![]()
近日,据央视网消息,虽然国庆假期A股休市,但各大券商的开户数在假期创出了历史新高。此外,社交媒体上近期关于“贷款炒股”的话题再度引发热议。据悉,当前一些银行的消费贷利率已低至3%以下。虽然多位银行人士对记者表示,银行信贷资金严禁流入股市。不过,记者从业内了解到,近期申请贷款的客户较以往明显增多。有大行人士告诉记者,近日其所在机构的个人借款渠道“忙到卡住”。他表示,“系统延迟了很久,借款的人太多了,技术部门员工国庆假期最后一天都在加班”。值得注意的是,监管部门对于银行信贷资金流入股市一直以来都保持高度警惕,年内已有多家银行因此领到罚单。面对众多新股民,以及近期贷款入市的“苗头”,已有多家银行发布公告称,“如信贷资金违规流向股市等领域,一经发现,将提前收回贷款。”
消费贷利率降至低位
![]()
有银行近期申请贷款客户明显增多
“要贷款买股票吗,犹豫要不要加杠杆,利率太低了有点心动”“贷款已到账,迫不及待要开盘了”……近日,社交媒体上关于“贷款炒股”的讨论热度不减。记者注意到,利率一降再降的消费贷成为一些人“瞄准”的对象。
今年以来,各家银行围绕消费贷展开花式营销,“价格战”也是愈演愈烈,当前不少银行的消费贷产品年化利率已降至3%以下,例如江苏银行随e贷年利率(单利)2.98%起,浦发银行浦闪贷利率低至2.88%,招行闪电贷低至2.95%等。一位投资人向记者展示了其罗列的十几家银行消费贷额度及利率信息,调侃道要“拉满杠杆”。
此外,有网友近期表示,有接到所谓“银行贷款”的推销电话,暗示可将资金用于炒股。对此,多位银行人士则对记者表示,银行信贷资金一直以来严禁流入股市。
不过,记者也从业内了解到,近期申请贷款的客户较以往明显增多。有大行人士告诉记者,近日其所在机构的个人借款渠道“忙到卡住”,这一渠道便是消费贷。他表示,“系统延迟了很久,借款的人太多了,技术部门员工国庆假期最后一天都在加班”。
记者了解到,消费贷用途主要覆盖于家装建材、旅游消费、综合消费、教育留学、健康医疗、大额消费品等种类,在申请贷款时银行通常都会明示,不得用于买房、投资、炒股等领域。
博通咨询金融行业首席分析师王蓬博对记者表示,消费贷若进入股市实际上是加杠杆的行为贷款炒股风险警示!多家银行紧急公告:严禁信贷资金入市,违规将立即收回贷款,一旦市场出现波动,亏损会因杠杆效应被放大,损失会远超使用自有资金的情况。对金融市场,明显会造成资金错配,放大资产泡沫,风险也可能会蔓延至金融机构,导致银行的不良贷款增加,资产质量下降。
王蓬博表示,“银行应做好贷款用途核实,建立健全的贷后资金监控体系,通过银行账户流水、交易凭证等方式,对贷款资金的流向进行跟踪和监测。一旦发现资金流向异常,如资金流入房地产市场、股市等禁止性领域,要及时进行调查和处理。从监管层面做好日常和专项检查,提高检查力度。”
多家银行重申规范信贷资金用途
![]()
事实上,银行信贷资金流入股市一直以来都是监管红线。据《金融时报》近期报道,金融管理部门已对商业银行进行了窗口指导,要求金融机构应当高度重视投资者适当性管理和投资者保护,强化内控和合规管理,严控加杠杆。银行信贷资金严禁违规进入股市,这是商业银行必须坚持的金融监管红线。
中国银行间市场交易商协会副会长徐忠日前也撰文指出,金融机构要强化内控和合规责任,对个人投资者提示风险,严控加杠杆,要严防信贷资金以消费贷等形式流入股市。
《每日经济新闻》记者注意到,在监管持续加码之下,年内已有多家银行因信贷资金违规流入股市等限制领域而领到罚单。
例如,江西永新农商行因贷款“三查”不尽职、个人贷款资金流入股市等违法违规事实被罚120万元;浙江萧山农商行因流动资金贷款管理不审慎,资金被挪用于股市网络炒股杠杆,个人经营性贷款管理不审慎,资金违规流入股市等违法违规事实,被罚450万元。
此外,记者注意到,面对近期贷款入市的苗头,近日多家银行接连发布了关于严禁信贷资金流入房市、股市等领域的声明。
例如,河源农商银行、龙川农商行、始兴农商行等多家银行称,根据国家金融监管部门关于信贷资金的有关规定,信贷资金不得违规流入房地产市场,不得用于股票、期货、金融衍生品以及国家有关法律法规和规章禁止的其他用途。如客户将信贷资金违规流向前述领域,一经发现,该行将提前收回贷款。
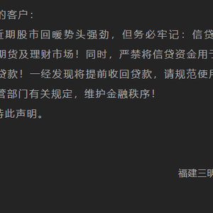
德化县农村信用合作联社、三明农商行等多家机构也在声明中称,近期股市回暖势头强劲,但务必牢记:贷款资金严禁涉足股市、债券、期货及理财市场。同时,严禁将此资金用于房地产投资或偿还非经营性贷款。一经发现将提前收回贷款,请确保资金用途合规使用。
阳江农商行在声明中称,借款客户须按照该行合同约定的用途使用信贷资金,不得将信贷资金挪作他用,包括但不限于房地产领域(住房按揭贷款除外),股市、有价证券、期货等方面的投机经营及股本权益性投资。一经发现,该行有权要求借款人立即清偿全部贷款本息及相关费用。该行同时告知了信贷资金挪用的相关风险,包括资料真实性的法律风险、挪用贷款的处置风险、罚息风险等。
文章为作者独立观点,不代表配资门户观点