这年头,股市稍微有点风吹草动,券商的公告就能刷屏。最近这事还挺突然,一不留神,两融规则就变了。从1月19号开始,想借钱炒股,没那么容易了——融资保证金比例直接拉到100%,说白了
02-06是否存在配资嫌疑、出借证券账户?中国结算启动一季度异常账户核查。据中证报报道,从业内获悉,中国结算近日启动2025年第一季度异常账户核查工作,以落实证券账户实名制管理规定
02-06配资门户是一家专业从事股票、期货等金融产品配资服务的平台,致力于为投资者提供安全、高效、灵活的配资解决方案。公司拥有丰富的行业经验和专业团队,通过先进的风控系统和透明的操作流程,确保客户资金安全。我们提供多样化的配资方案,满足不同投资者的需求,助力客户放大资金杠杆,把握市场机遇。平台操作便捷,服务高效,全天候客服支持,为投资者打造值得信赖的配资环境。选择配资门户,让您的投资之路更加稳健、高效!
这年头,股市稍微有点风吹草动,券商的公告就能刷屏。最近这事还挺突然,一不留神,两融规则就变了。从1月19号开始,想借钱炒股,没那么容易了——融资保证金比例直接拉到100%,说白了
是否存在配资嫌疑、出借证券账户?中国结算启动一季度异常账户核查。据中证报报道,从业内获悉,中国结算近日启动2025年第一季度异常账户核查工作,以落实证券账户实名制管理规定
很多人会选择买三套,因为那时房价普涨贷到就是赚到。但如今,三年疫情让很多人收入锐减,当初一些贷款多的人,很多被高房贷压得快断供了;
随着A股市场行情走暖,资本市场持续活跃,场外配资等违法违规行为也同时滋生。场外配资是指以高于投资者支付
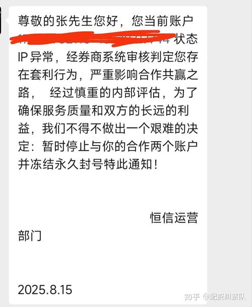
配资6月11日,成都市公安局公布一起电信网络诈骗案例:2021年4月,成都市公安局新都区分局接到群众吴某某报警称其上班的公司疑似为电信网络诈骗公司,新都公安随即成立专案组
11月21日,以银行为首的高股息股受到市场追捧。计算机本周获得逾210亿元主力资金净流入。鼎锋优配作为一家专注于港股和美股交易的券商
即使国内的场内期权交易从2015年就开始了,然而到目前我们还是看到市场上大部分投资者对于期权价格的变化可以说是没有任何概念的。虽然影响期权价格的因素有很多
今天有动静,2026年1月14日,拿到证监会批复,沪深北三家交易所一起发通知,把融资买入的保证金最低比例,从80%提回100%,一句话,借钱买股,先掏的自有钱得更多了很多人先问
A股市场好了,非法证券活动再次抬头。11月14日深夜,中信建投发文称,近日,有不法分子假冒中信建投证券研究发展部分析师黄文涛、周君芝、赵然的名义开展非法证券活动。
中新经纬 “我凭两融挣过钱,也因两融伤过心。”来自湖北武汉的李连海(化名)是一名有十年融资融券经验的股民,他向中新经纬表示,如果选对标的
财联社6月29日讯(记者 成孟琦)在券商林立的香港,中资、外资与港资各有风格,中资券商入场相对较晚,行事一向以稳健妥帖为上,推广方面也少见大张旗鼓。但是
7月21日以后,上证指数一路未回头,11个交易日累计涨幅超过8%。不要惊叹,有一些品种涨幅远超大盘,他们就是杠杆基金。11个交易日有16只累计涨幅超过30%
贷款炒股图片来自@国家金融监管总局近日,有市场传闻称
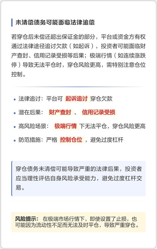
贷款炒股首先只是欠钱,不是要偿命。 古时候,欠债就还钱,没钱还最多就屈身为奴,给债主做劳工直至还清欠款。 在现代,贷款还不上,起初是催还提醒。再其次是催收问候,接着就是人际圈追收
声网为诺亚财富提供金融行业解决方案,打通公募、营销中台、问卷系统等多平台,实现产品讲解、客户互动、交易转化一体化闭环,30%签约客户来自直播。
同时,融资融券作为证券市场的重要信用交易方式和证券经营机构的核心业务之一,依法属于国家特许经营的金融业务,未经依法批准,任何单位和个人不得非法从事配资业务。
自9月底以来,股市行情火爆,大批投资者蜂拥入市,更有人贷款入场。多家银行陆续发出警示,严禁信贷炒股,否则将提前收回贷款。随着A股市场强劲反弹
【上涨原因分析】高波动率下进行技术性修正,金价已经修复前日跌幅2月3日,现货黄金已经收复前日跌幅,价格反弹后最高触达4949.99美元,现货白银重新站上87美元。
为规范商业银行互联网贷款业务经营行为,促进互联网贷款业务平稳健康发展,5月9日,银保监会发布《商业银行互联网贷款管理暂行办法》,面向社会的公开征求意见为期一个月至6月9日。
按下葫芦浮起瓢,监管层虽然叫停了券商股票配资业务,却让没有监管的互联网股票配资火热起来。门槛低、审核松、杠杆高,互联网股票配资远远优于券商配资的模式让不少配资人深陷其中。
配股和配资都是在做股票投资中可能会遇到的情况。不过,虽然二者仅有一个字的差别,但真正的意思却相差很大。那么,配股和配资到底是什么意思?它们的区别在哪?配股就是向投资者配售股票。
网络配资日前,浙江省杭州市滨江区人民法院以提供侵入、非法控制计算机信息系统程序、工具罪,非法经营罪,判处被告人卫某等3人八年六个月至三年不等的有期徒刑,并处相应罚金。此前
尽管有着监管高压,但是随着股市的火热,一大波配资公司又如雨后春笋般出现。5月31日,深圳证监局在官网公布最新一批不具有合法证券期货经营业务资质的机构名单
永信配资随着金融科技的迅猛发展,杠杆交易工具的普及令交易者的交易体验不断提升。然而,伴随而来的一系列技术和监管问题也愈发凸显,尤其是平台的透明度和信...
本轮A股下跌被认为与清理场外配资有莫大的关系。但《每日经济新闻》记者注意到,配资之风实际上早已存在于股指期货市场。那么,这个最高能提供100倍杠杆的股指期货配资市场
如果看好一只股票却没有足够的资金怎么办,这时候或许你可以尝试下股票配资。那么股票配资是什么意思呢?其实股票配资相当于一种融资和借贷
证券配资有着特许经营属性,除依法取得融资融券资格的证券公司与客户开展的融资融券业务外,其他任何单位或者个人与用资人的场外配资合同
专题引言没有杠杆就没有金融。在杠杆机制下,融资方通过借入较低成本的资金用于较高收益的用途,可成倍放大自身的收益率。杠杆是融资活动(特别是债权性融资活动)的核心特征
支付宝可以买股票吗 股票开户流程是怎么操作的?支付宝是我们非常熟悉的一种软件,可以说是非常的方便快捷,为我们的生活带来了很大的变化。
场外配资涉嫌非法经营罪若干问题探究,证监会,证券法,场外配资,融资融券,非法经营罪
场外配资出借账户模式的核查方法YNWA近年来,场外配资活动受到监管部门的严厉打击,相关违法违规行为已显著收敛,打击非法证券活动取得了明显成效。但是
在股票配资网上配资平台领域,一个能够提供言之有物、言之有据服务的平台,无疑是投资者心中的定海神针。然而,市面上众多股票网上配资平台良莠不齐,部分平台存在夸大宣传、信息不实等问题
佛山股票配资平台说到佛山,很多人第一个会想到的就是黄飞鸿了吧,佛山拥有”武术之城“的美誉,但是在这份尚武的佛山精神背后,更多的是佛山人崇文的情怀,行走在佛山,你就会感受到佛山的独特的魅力。
今年春节过后,部分城市出现房价上涨过快现象。为促进房地产市场平稳运行,这些城市主动采取调控措施,比如实行严格的限购、规范房地产金融等相关政策。
合规机构的两融数据能够掌握,对融资融券的股票也有限制,管理层也能监控。而非法场外配资平台的配资规模,则难以摸清。2015年A股的暴涨暴跌,场外配资对行情起到了推波助澜的作用。
股票配资的理性认知与平台评估框架——基于公开信息的分析视角在证券投资领域,股票配资本质上是一种通过杠杆放大交易规模的工具,其核心目标是提升单...
7月12日晚,证监会发布《关于清理整顿违法从事证券业务活动的意见》,再次要求派出机构和证券公司加强对场外配资业务的清理整顿力度。



上证指数
深证成指
创业板指
| 股票名称 | 当前价格 | 涨跌幅 | 涨跌额 |
|---|
| 股票名称 | 当前价格 | 涨跌幅 | 涨跌额 |
|---|
辉煌优配封板分歧:市场的隐秘信号与投资者的迷雾你有没有过这种经历:某只辉煌优配在开盘不久后,突然涨停了,股价稳稳地封死在了涨停板上。屏幕上显示着“涨停”,可是
原标题:谈谈最近股票市场上的航心热你不理财,财不理你。虽说钱不是万能,但没有钱却万万不能。随着人们的消费观念转变,超前消费观念盛行,银行存款利率低下,投资理财比存款更具有吸引力
刚触摸股票配资的朋友们,你一定会感到苍茫,由于面临市面上大大小小的股票配资公司,你会变得不知所措。“扩大炒股资金,完成利益最大化”是每个出资人都无法回绝的引诱,但笔者以为,出资
正规的配资股票交易平台有哪些?——全方位解析与选择指南随着金融市场的发展,越来越多的投资者希望通过杠杆交易提升收益。然而,选择 合规、安全、稳定 的配资平台至关重要。
股票的杠杆原文标题:《Bitcoin Euphoria Threatens to Break These ETFs》撰文:Jack Pitcher,WSJ编译:zhouzhou
【技术分析】为何你一“追突破”就被套?“真假突破”的识别技巧,股价,信号,实盘,收盘,压力位,主升浪,追突破,真假突破,识别技巧
日前,高杠杆配资致一股民在股市“跳水”后轻生、“90后”配资平台老板卷款跑路等配资事件屡见报端,这让监管层对于进一步禁止场外配资的政策显得更加
央行货币政策司司长孙国峰强调,市场应该对央行货币政策的传导机制有正确的理解。
股票配资公司官网杭州2名生意场“老江湖”被20岁小伙骗了80多万元,杭州,推荐
温州网讯 随着股市上扬,股票又引发全民关注。这其中就有不少与法律相关的问题:委托别人炒股,如何保障自己利益?婚前股票被套牢,婚后解套